跳至主要內容
  • 首頁
  • 關於力山
  • 服務項目
  • 專業認證
  • 最新消息
  • 成功案例
    • 優質豪宅與社區服務
    • 辦公與政府機構服務
    • 高端飯店與特殊場所服務
    • 教育機構
    • 工業客戶
聯絡我們
加入力山
國聯保全
  • 首頁
  • 關於力山
  • 服務項目
  • 專業認證
  • 最新消息
  • 成功案例
    • 優質豪宅與社區服務
    • 辦公與政府機構服務
    • 高端飯店與特殊場所服務
    • 教育機構
    • 工業客戶
聯絡我們
加入力山
國聯保全

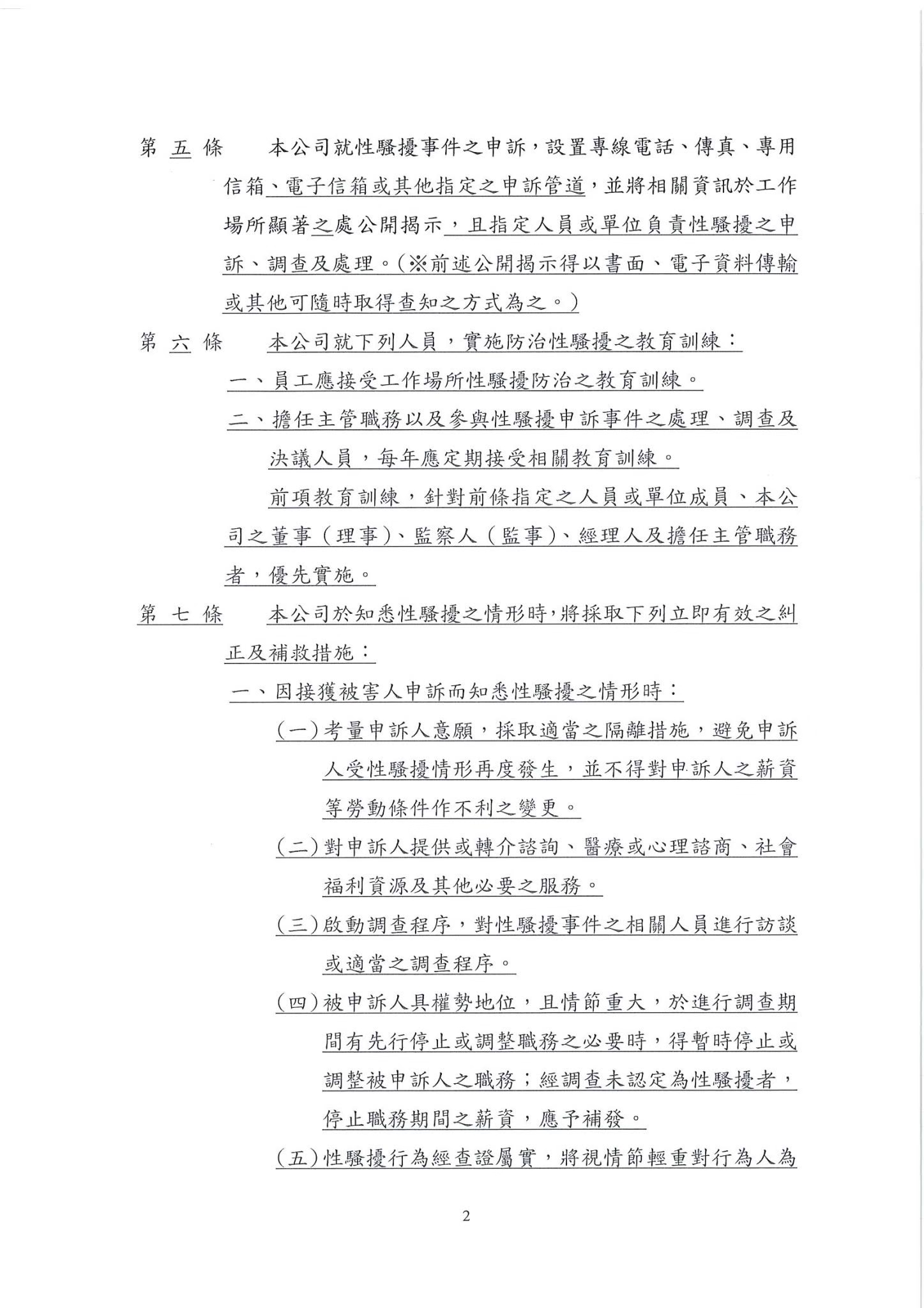
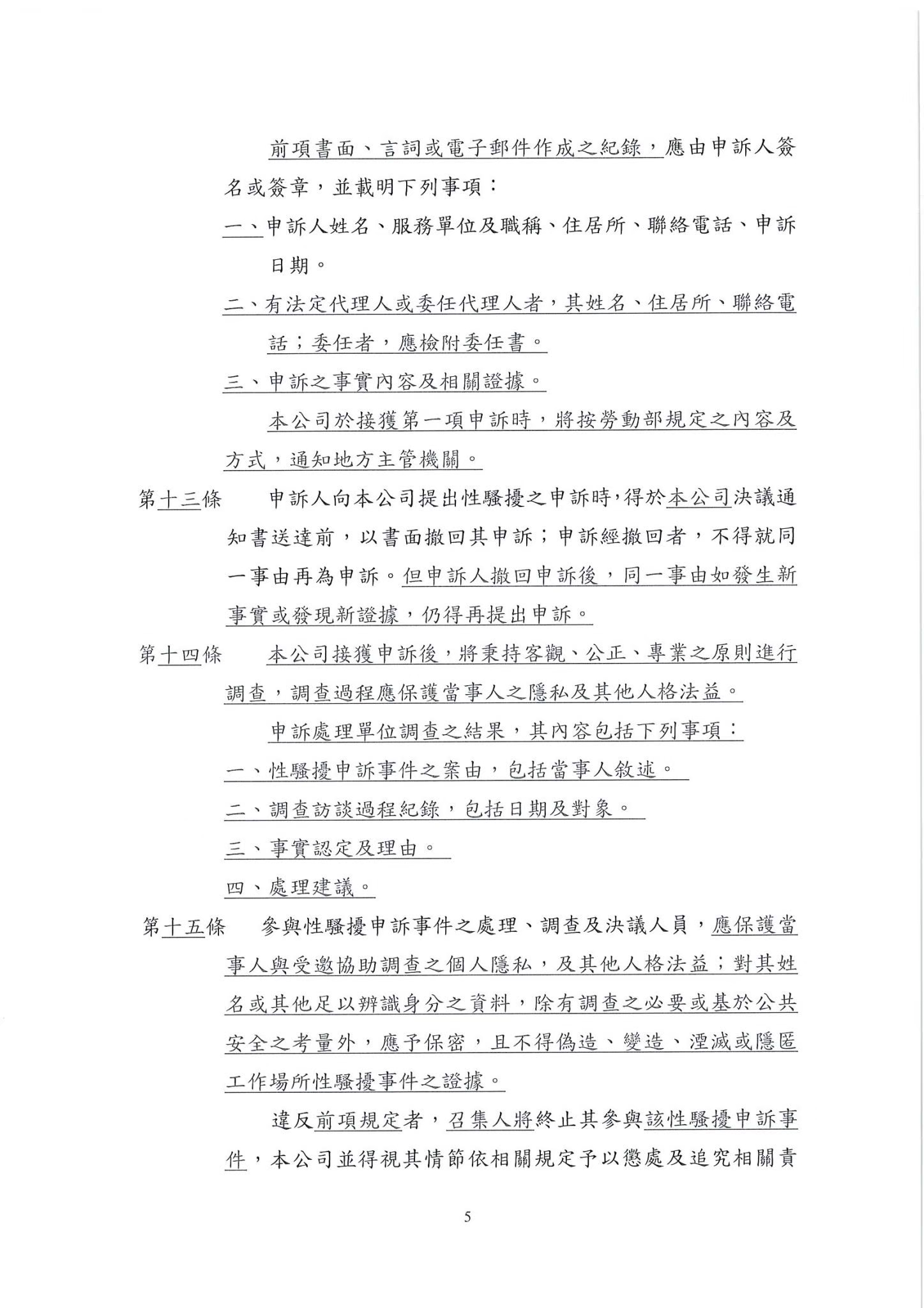
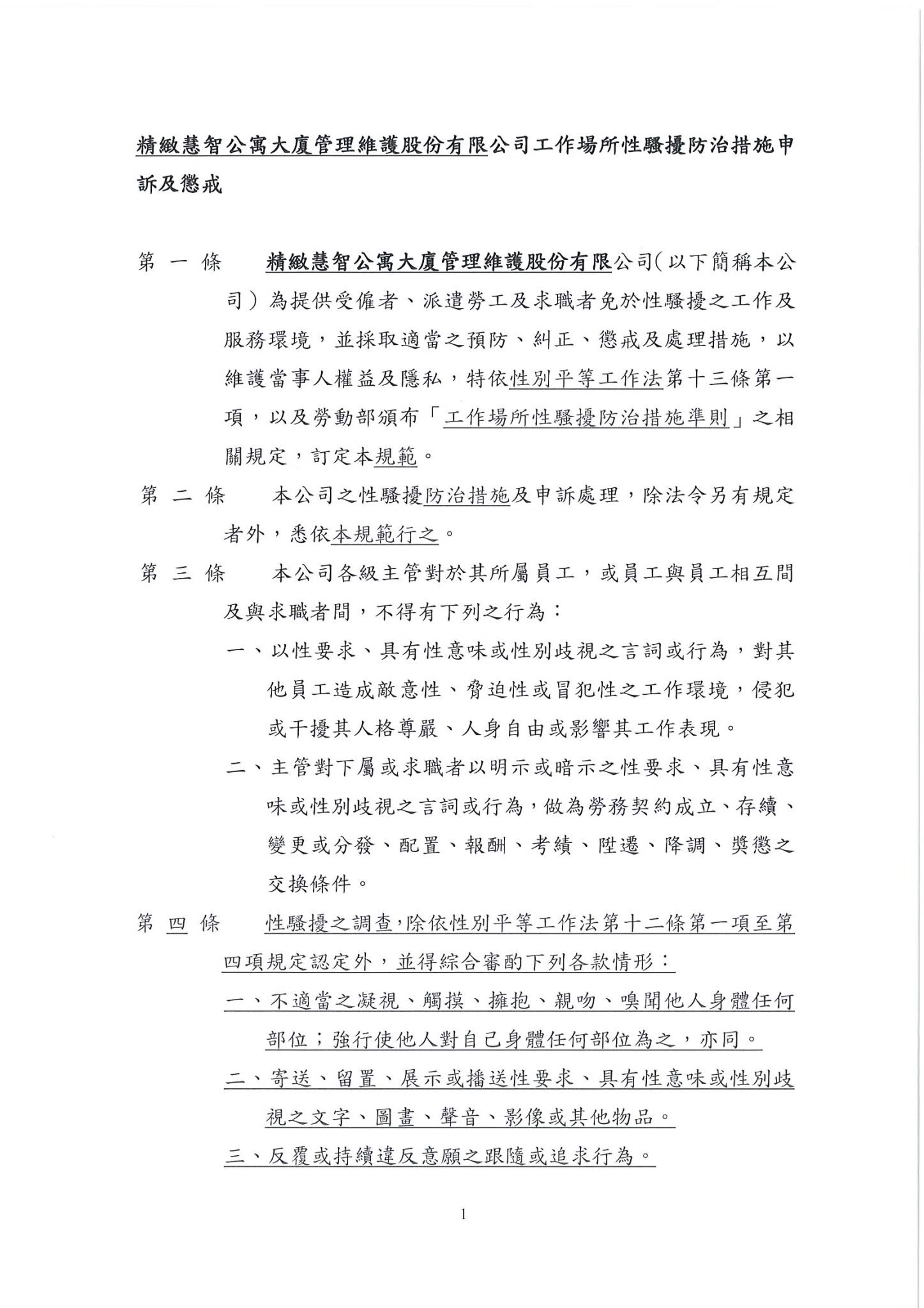
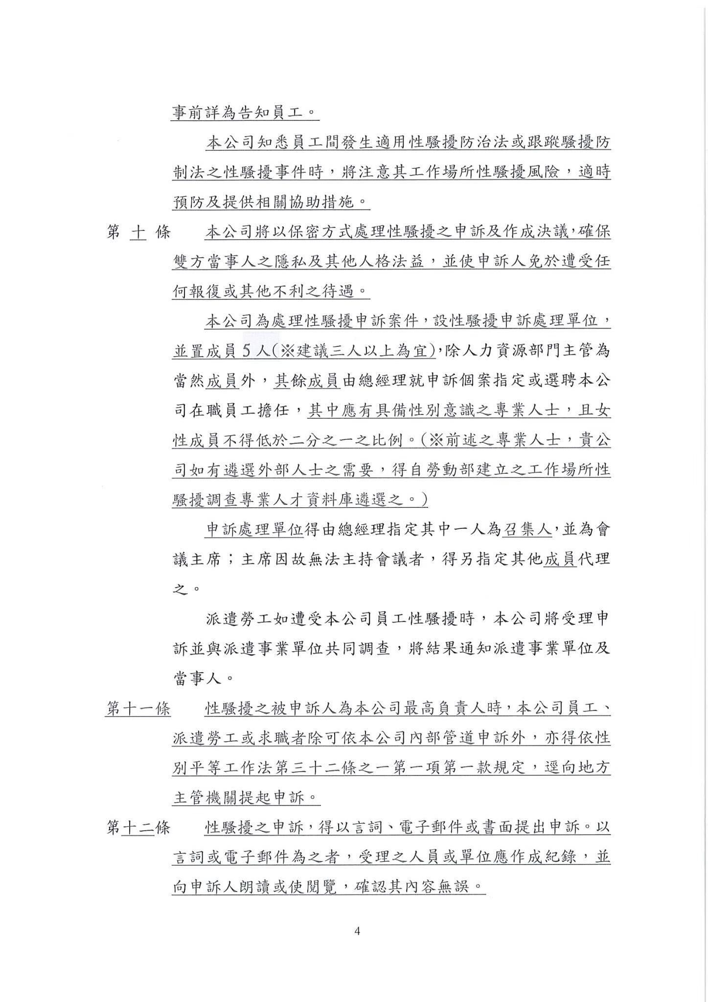
工作場所性騷擾防治措施申訴及懲戒(精緻)

  • 2025-09-10
  • 最新消息
上一 文章 工作場所性騷擾防治措施申訴及懲戒(力山)

相關文章

工作場所性騷擾防治措施申訴及懲戒(力山)

  • 2022-05-14

國聯保全股份有限公司
CHINA UNITED SECURITY CORP.
國聯保全 © 2025 All Rights Reserved.

  • 地址:台北市104南京東路二段62號8樓
  • 電話:02-2525 3288
  • 傳真:02-25251389

服務條款
隱私權條款

  • 登入

忘記密碼

忘記密碼?請輸入信箱,我們會將密碼重設信寄給您

回到登入

wpDiscuz